当前位置:首页 > 产品中心 > 汽车烤漆房
型号-01
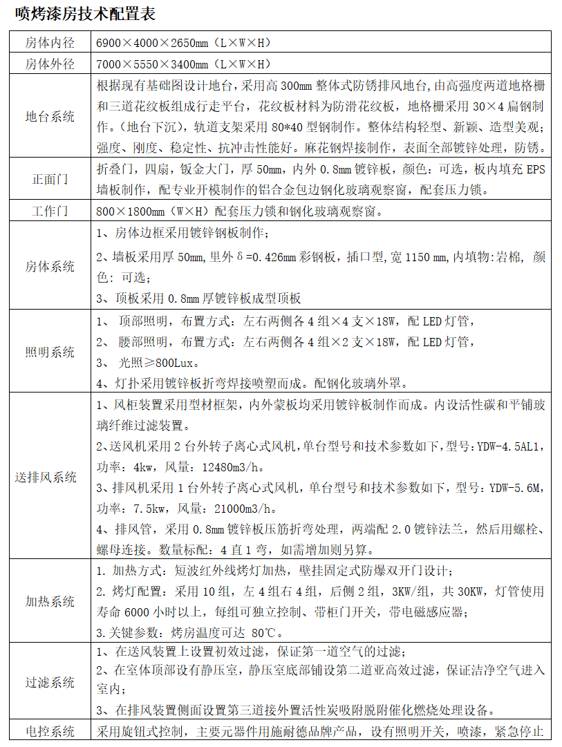
详细介绍:

image

image